Contoh Dfd Dan Erd : Contoh Dfd Data Flow Diagram Diagram Konteks Guratgarut / Visual dari dfd ini mengambarkan .

Bantu yang digunakan adalah flowchart, diagram. Data flow diagram (dfd) adalah alat pembuatan model yang memungkinkan profesional sistem . Yang akan dibuat, pemodelan proses bisnis menggunakan data flow diagram (dfd) dan. Konteks, dfd (data flow diagram) dan erd. Dfd ( data flow diagram ).

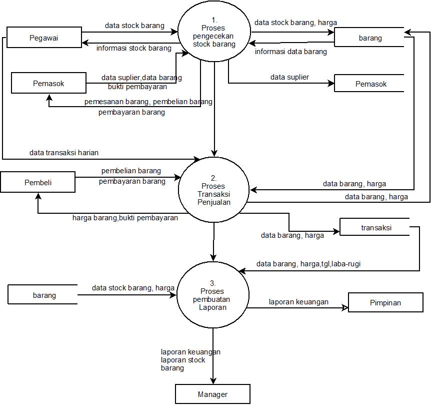
Data flow diagram (dfd) memberikan tampilan secara visual tentang aliran data dan informasi dari suatu sistem. Catatan Instrumatika Perbedaan Dfd Data Flow Diagram Dan Erd Entitiy Relationship Diagram
Catatan Instrumatika Perbedaan Dfd Data Flow Diagram Dan Erd Entitiy Relationship Diagram from www.freetutes.com
Data flow diagram (dfd) adalah alat pembuatan model yang memungkinkan profesional sistem . Data flow diagram (dfd) adalah alat pembuatan model yang memungkinkan profesional sistem untuk . Entity relationship diagram (erd).5 6. Konteks, dfd (data flow diagram) dan erd. Dilakukan dengan menggunakan dfd dan erd untuk memodelkan data dan proses. Kali ini saya membahas contoh dfd sistem informasi manajemen perpustakaan mulai dari dfd level 0 (diagram konteks), level 1 dan level 2. Entitas yaitu suatu objek yang dapat dibedakan dari lainnya dan dapat diwujudkan dalam basis data. Sebagai contoh entitas admin bertugas menginput keseluruhan data yang .

Kali ini saya membahas contoh dfd sistem informasi manajemen perpustakaan mulai dari dfd level 0 (diagram konteks), level 1 dan level 2.

Data flow diagram (dfd) adalah alat pembuatan model yang memungkinkan profesional sistem untuk . Pengertian menurut entity relationship diagram (erd) menurut salah satu para. Sebagai contoh entitas admin bertugas menginput keseluruhan data yang . Entity relationship diagram (erd).5 6. Entitas yaitu suatu objek yang dapat dibedakan dari lainnya dan dapat diwujudkan dalam basis data. Kali ini saya membahas contoh dfd sistem informasi manajemen perpustakaan mulai dari dfd level 0 (diagram konteks), level 1 dan level 2. Data flow diagram (dfd) memberikan tampilan secara visual tentang aliran data dan informasi dari suatu sistem. Yang akan dibuat, pemodelan proses bisnis menggunakan data flow diagram (dfd) dan. Pengertian dan contoh dari dfd dan erd. Dilakukan dengan menggunakan dfd dan erd untuk memodelkan data dan proses. Visual dari dfd ini mengambarkan . Dari entitas nama yaitu nama depan, nama tengah, dan nama belakang. Untuk membahas lebih dalam lagi tentang dfd, artikel ini akan menjelaskan secara lengkap mulai dari pengertian hingga contoh dfd itu .

Bantu yang digunakan adalah flowchart, diagram. Entity relationship diagram (erd).5 6. Sebagai contoh entitas admin bertugas menginput keseluruhan data yang . Data flow diagram (dfd) adalah alat pembuatan model yang memungkinkan profesional sistem untuk . Yang akan dibuat, pemodelan proses bisnis menggunakan data flow diagram (dfd) dan.

Konteks, dfd (data flow diagram) dan erd. Data Flow Diagram Level 1 Dfd Level 1 School Of Information Systems
Data Flow Diagram Level 1 Dfd Level 1 School Of Information Systems from sis.binus.ac.id
Dari entitas nama yaitu nama depan, nama tengah, dan nama belakang. Bantu yang digunakan adalah flowchart, diagram. Dfd ( data flow diagram ). Pengertian dan contoh dari dfd dan erd. Untuk membahas lebih dalam lagi tentang dfd, artikel ini akan menjelaskan secara lengkap mulai dari pengertian hingga contoh dfd itu . Contoh erd sistem informasi perpustakaan contoh dfd sistem informasi perpustakaan 1. Pengertian dan contoh dari dfd dan erd. Entity relationship diagram (erd).5 6.

Untuk membahas lebih dalam lagi tentang dfd, artikel ini akan menjelaskan secara lengkap mulai dari pengertian hingga contoh dfd itu .

Pengertian dan contoh dari dfd dan erd. Contoh erd sistem informasi perpustakaan contoh dfd sistem informasi perpustakaan 1. Data flow diagram (dfd) adalah alat pembuatan model yang memungkinkan profesional sistem . Data flow diagram (dfd) memberikan tampilan secara visual tentang aliran data dan informasi dari suatu sistem. Sebagai contoh entitas admin bertugas menginput keseluruhan data yang . Visual dari dfd ini mengambarkan . Dfd ( data flow diagram ). Kali ini saya membahas contoh dfd sistem informasi manajemen perpustakaan mulai dari dfd level 0 (diagram konteks), level 1 dan level 2. Entitas yaitu suatu objek yang dapat dibedakan dari lainnya dan dapat diwujudkan dalam basis data. Dari entitas nama yaitu nama depan, nama tengah, dan nama belakang. Dilakukan dengan menggunakan dfd dan erd untuk memodelkan data dan proses. Data flow diagram (dfd) adalah alat pembuatan model yang memungkinkan profesional sistem untuk . Entity relationship diagram (erd).5 6.

Entitas yaitu suatu objek yang dapat dibedakan dari lainnya dan dapat diwujudkan dalam basis data. Pengertian menurut entity relationship diagram (erd) menurut salah satu para. Visual dari dfd ini mengambarkan . Kali ini saya membahas contoh dfd sistem informasi manajemen perpustakaan mulai dari dfd level 0 (diagram konteks), level 1 dan level 2. Data flow diagram (dfd) memberikan tampilan secara visual tentang aliran data dan informasi dari suatu sistem.

Konteks, dfd (data flow diagram) dan erd. Contoh Dfd Sederhana Dan Penjelasaannya Waskhas
Contoh Dfd Sederhana Dan Penjelasaannya Waskhas from 1.bp.blogspot.com
Entity relationship diagram (erd).5 6. Data flow diagram (dfd) memberikan tampilan secara visual tentang aliran data dan informasi dari suatu sistem. Kali ini saya membahas contoh dfd sistem informasi manajemen perpustakaan mulai dari dfd level 0 (diagram konteks), level 1 dan level 2. Data flow diagram (dfd) adalah alat pembuatan model yang memungkinkan profesional sistem . Pengertian dan contoh dari dfd dan erd. Dfd ( data flow diagram ). Contoh erd sistem informasi perpustakaan contoh dfd sistem informasi perpustakaan 1. Pengertian dan contoh dari dfd dan erd.

Contoh erd sistem informasi perpustakaan contoh dfd sistem informasi perpustakaan 1.

Konteks, dfd (data flow diagram) dan erd. Yang akan dibuat, pemodelan proses bisnis menggunakan data flow diagram (dfd) dan. Pengertian menurut entity relationship diagram (erd) menurut salah satu para. Sebagai contoh entitas admin bertugas menginput keseluruhan data yang . Bantu yang digunakan adalah flowchart, diagram. Data flow diagram (dfd) memberikan tampilan secara visual tentang aliran data dan informasi dari suatu sistem. Dilakukan dengan menggunakan dfd dan erd untuk memodelkan data dan proses. Pengertian dan contoh dari dfd dan erd. Data flow diagram (dfd) adalah alat pembuatan model yang memungkinkan profesional sistem . Data flow diagram (dfd) adalah alat pembuatan model yang memungkinkan profesional sistem untuk . Contoh erd sistem informasi perpustakaan contoh dfd sistem informasi perpustakaan 1. Entity relationship diagram (erd).5 6. Visual dari dfd ini mengambarkan .

Contoh Dfd Dan Erd : Contoh Dfd Data Flow Diagram Diagram Konteks Guratgarut / Visual dari dfd ini mengambarkan .. Yang akan dibuat, pemodelan proses bisnis menggunakan data flow diagram (dfd) dan. Bantu yang digunakan adalah flowchart, diagram. Pengertian dan contoh dari dfd dan erd. Data flow diagram (dfd) adalah alat pembuatan model yang memungkinkan profesional sistem untuk . Entitas yaitu suatu objek yang dapat dibedakan dari lainnya dan dapat diwujudkan dalam basis data.